在药品包装的世界里,干燥剂的选择常被简化为成本或习惯的考量。然而,对于真正理解药品稳定性核心的研发与质量专家而言,这是一项基于分子层面相互作用的精密科学决策。面对分子筛与硅胶这两种主流选择,决策的关键不再是“哪个更好”,而是“哪个更适合我的特定API”。错误的选择可能导致活性成分被悄然吸附,或使防护屏障提前失效。
一、作用机理的本质分野:选择性筛分与广谱吸附
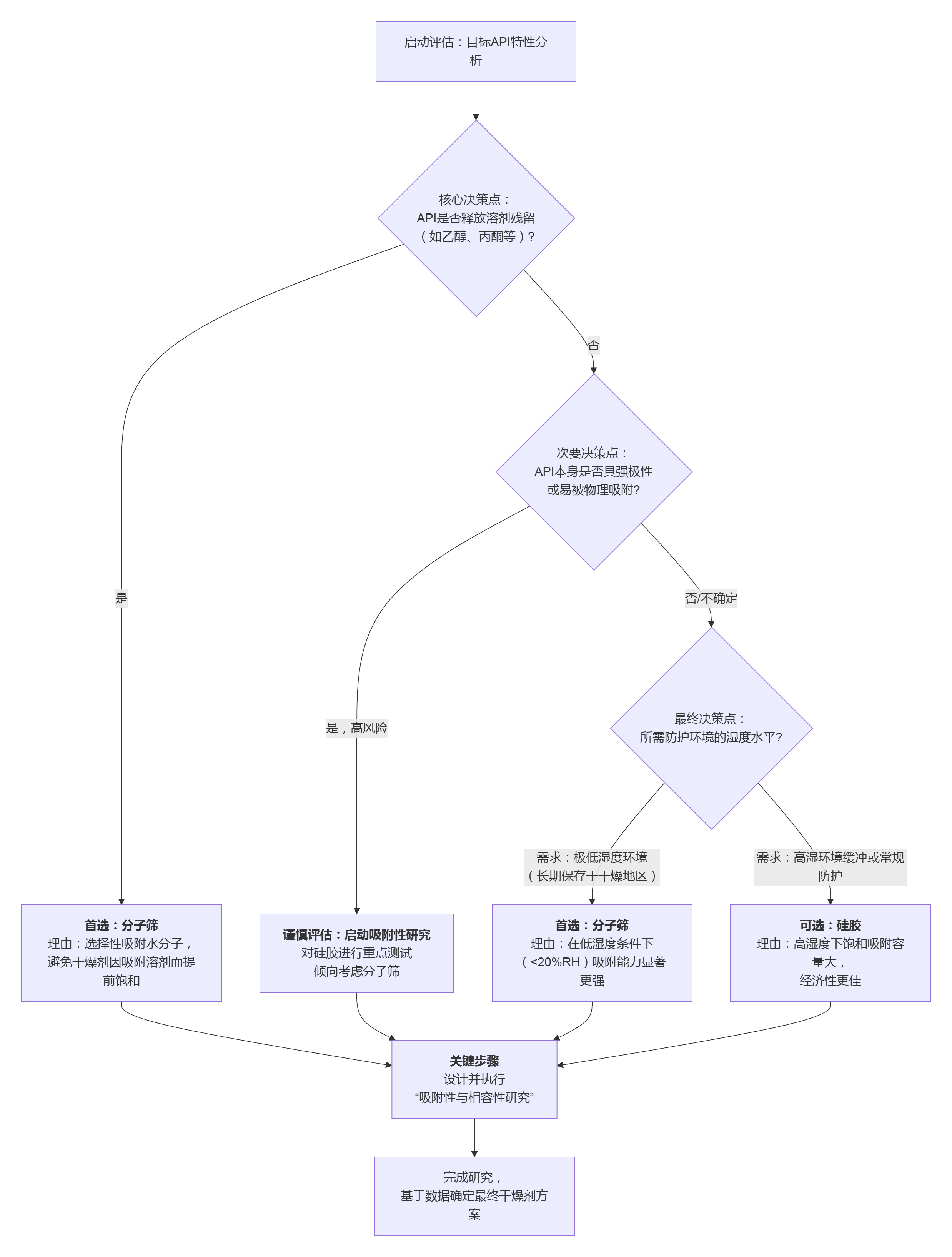
分子筛是一种具有精确、均一孔径的合成晶体材料(如3A、4A、13X型)。其作用如同一个“分子筛”,只允许直径小于其孔径的分子进入内部空腔并被强力吸附。以最常见的3A分子筛为例,其孔径约为3埃,专一性吸附水分子,而将大多数有机分子(包括许多API)阻挡在外。这种特性称为 “选择性吸附”。
硅胶则是一种无定形、多孔的二氧化硅。其表面布满硅羟基,通过物理作用力(范德华力、氢键)吸附环境中的极性分子。这是一个非选择性的过程,意味着它不仅吸附水,也会吸附乙醇、甲醇等有机溶剂分子,甚至可能对某些极性的API分子产生吸附。
核心差异由此产生:分子筛是精准的“水分狙击手”,而硅胶则是广谱的“极性物质吸收剂”。这一根本区别,直接导向了不同的应用场景和风险评估需求。
二、 基于API特性图谱的干燥剂决策矩阵

三、 核心研究设计:用数据终结选择争议
1. 吸附性研究
这是验证干燥剂会否吸附API本身的“安全性测试”。静态吸附试验:将精确称量的API与干燥剂置于密闭容器(如称量瓶)中,在加速条件(如40°C)下放置。于预定时间点(如0、1、2、4周)测定API的含量及有关物质变化。同时设置空白对照组(API单独放置)和阴性对照组(API与惰性材料放置)。
动态模拟试验:在模拟实际包装(如小瓶)中,放入API或制剂与干燥剂,进行长期稳定性试验。定期检测内容物的关键质量属性。这是最接近真实情况的评估。
2. 可提取物与浸出物研究
这是评估干燥剂会否引入有害物质的“纯度测试”。
可提取物研究:在加严条件下(如高温、使用不同极性的溶剂),对干燥剂进行提取,通过GC-MS、LC-MS等手段全面筛查可能溶出的有机物及无机元素。
浸出物研究:在真实的稳定性试验条件下,监测药品中是否出现了来自干燥剂的物质。重点关注干燥剂生产过程中可能引入的粘合剂、模板剂或金属离子。
口服固体药用高密度聚乙烯瓶60ml防潮盖
3. 性能确认研究
这是验证干燥剂能否完成使命的“效能测试”。
防潮效能验证:在设定的温湿度条件下,对比使用不同干燥剂的包装内部湿度变化及产品水分含量,确保持续有效的低湿环境。
竞争吸附验证:如果API或配方中含有少量乙醇等有机溶剂,需验证在水分和溶剂共存环境下,干燥剂的吸附优先顺序和容量变化。
口服固体药用聚丙烯瓶25ml防潮盖
四、构建完整的证据链
为药品注册申报(尤其是eCTD格式)准备资料时,关于干燥剂选择的研究数据应形成一条清晰的逻辑链:
立论依据:基于API的引湿性数据、降解途径分析和处方特点,阐明选择特定类型干燥剂(分子筛或硅胶)的科学理由。
相容性证据:提交吸附性研究和E&L研究方案及报告,用数据证明所选干燥剂与API/制剂之间不存在有害相互作用。
效能保障:提供防潮包装系统的稳定性对比数据,证明其在整个货架期内能有效控制水分,保障产品质量。
质量控制:提供干燥剂本身的质量标准(如孔径分布、吸附量、干燥失重、微生物限度)及供应商的合规文件。
选择分子筛还是硅胶,从来不是一道简单的单选题。它是一场始于API分子结构、贯穿于严谨研究设计、最终落脚于药品生命周期稳定的深度科学论证。

冀公网安备 13010802000997号
微信扫一扫